『日立市女性センター』利用のきまり

1. 利用できる方

女性センター設置目的に沿った活動をする方

区分女性センター
設置
目的
女性の自立及び社会参加の促進を図る施設として女性センターを設置し、もって男女が共に支えあう社会の実現に寄与することを目的とする。

次に該当するものは、利用できません。

  1.  公の秩序または善良な風俗を乱す恐れがあるとき。
  2.  建物または器具類を破損する恐れがあるとき。
  3.  営利を目的とした活動と認められるとき。
     (企業や業者による宣伝や販売活動、講師や指導者が生徒を募り会費を徴収するような場合など)
  4.  宗教的、政治的な活動に関して利用するとき。
  5.  その他、管理上支障があるとき。

2. 利用について

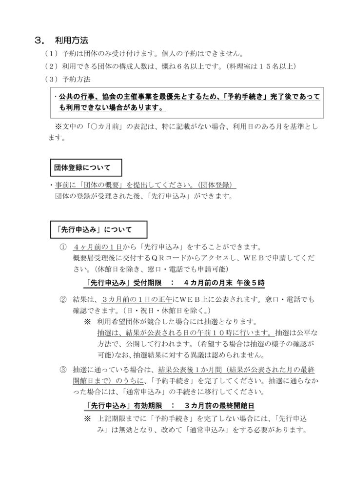
※予約は団体のみ受け付けます。個人の予約はできません。

※利用できる団体の構成人数は、慨ね6名以上です。(料理室は15名以上)

開館時間

平日(月 ~ 金曜日)9:00 ~ 21:00
土・日・祝日及び振替休日9:00 ~ 17:00

利用時間

時 間 帯平  日土・日・祝日及び振替休日
午 前9:00   ~ 12:009:00  ~ 12:00
午 後13:00 ~ 17:0013:00 ~ 17:00
夜 間18:00 ~ 21:00な  し

休館日

① 休館日は、12月29日から翌年1月3日(年末年始)までです。

② 館内清掃・ガラス清掃等を行うため、臨時休館日があります。

利用方法

申し込み方法

事前に「団体の概要」を提出してください。(団体登録)
内容の確認が完了するまでお待ちください。
利用日時を問い合わせてください。空いていれば、仮予約できます。
※ 仮予約した場合は、2~3日中に「使用許可申請書」を提出して下さい。
「日立市女性センター使用許可申請書」(様式第1号)を提出してください。
「日立市女性センター使用許可書」(様式第2号)を交付します。
受付完了
利用時に、「日立市女性センター使用許可書」(様式第2号)をお持ちください。 引き換えにカギをお渡しします。

受付時間

曜 日時 間
月曜日 ~ 金曜日9:00 ~ 21:00
土・日・祝日及び振替休日9:00 ~ 17:00

申し込み期間

申し込み期間は、3カ月前から1週間前までとなります。

 (例:4/1に手続きに来た場合、7/1までの利用申請ができます)

※公共の行事、協会の主催事業を最優先とし、予約後に変更となる場合があります。

個人の利用について

下記の場合は、個人利用ができます。予約はできません。

利用する際は、事務室に声をかけてください。

こどもの部屋
(2階託児室)
女性センター・鮎川体育館を利用される方の託児予約がない時間帯に限り利用ができます。
事務室で受付をしてください。 
利用時間は、9:00から17:00までです。夜間の利用は出来ません。
図書コーナー
(2階)
静かにご利用ください。
らぽーる
サロン
(2階)
打ち合わせや休憩、軽飲食などにご利用いただけます。
入口の受付簿に記入してから使用してください。

3. 利用上のお願い

利用するとき

  1.  利用にあたっての申し込みは、利用者が正しく申請してください。
     虚偽の申し込みが判明したときは、利用を中止、以降の利用をお断りすることがあります。
  2.  利用を取り消す場合は、必ず連絡してください。(電話でも可)
  3.  他の利用者に迷惑をかけるような行為は慎んでください。
  4.  駐車場を利用するときは、枠内に正しく駐車してください。
     駐車台数が限られていますので、できるだけ乗り合わせや公共の交通機関での来館にご協力ください。
  5.  建物の一部、設備及び備品等を破損した場合は、速やかに事務室に報告し、指示を受けてください。
    ※ 修繕・修理の費用は、原則として破損させた当事者の負担となります。
  6.  料理室を利用するときは、調味料等の共同購入制度がありますので、事前に事務室までお問い合わせください。
  7.  各階に湯沸し室(ポット・湯呑み茶碗・急須・盆)があります。お茶・布巾は各自ご用意ください。
  8.  お子様をお預かりする制度(有料)があります。利用される方は、事務室までお問い合わせください。
    ※ ベビーシッターを手配しますので、1週間前までにお申し込みください。
  9.  コピーについて
    ・ 事務室のコピー機を利用するときは、1枚10円をいただきます。
    ・ コピーが必要なときは、早めに申し出てください。原則10枚以内でお願いします。
    ・ 土曜・日曜・祝日及び振替休日のコピーはできるだけご遠慮ください。

利用後

  1.  終了時間10分前には活動を終了し、整理整頓及び清掃(床・机等)をお願いします。
  2.  使用した設備・備品は元に戻し、整理してください。
  3.  各自のごみは、必ずお持ち帰りください。
  4.  責任者は、使用報告書を事務室に提出してください。

上記に定めのない事項は、日立市らぽーる協会において、その都度協議します。