目次
1. 利用できる方
日立市民および日立市に通勤・通学している方
地域住民の体育の普及および振興を図れる方
ただし次に該当するものは、利用できません。
- 公の秩序または善良な風俗を乱す恐れがあるとき。
- 建物または器具類を破損する恐れがあるとき。
- 営利を目的とした活動と認められるとき。
- 宗教的、政治的な活動に関して利用するとき。
- その他、管理上支障があるとき。
2. 利用について
※予約は団体のみ受け付けます。個人の予約はできません。
※利用できる団体の構成人数は、15名以上です。
開館時間
9:00~21:00
利用時間
| 午 前 | 9:00 ~ 12:00 |
| 午後1 | 13:00 ~ 15:00 |
| 午後2 | 15:00 ~ 18:00 |
| 夜 間 | 18:00 ~ 21:00 |
※利用時間内に、着替え、用具の片付け、清掃時間も含みます。
休館日
年末年始(12月29日から翌年1月3日まで)及び館内清掃のため臨時休館があります。
※公共の行事、協会の主催事業を最優先とし、予約後に変更になる場合があります。
利用方法
団体の専用利用について
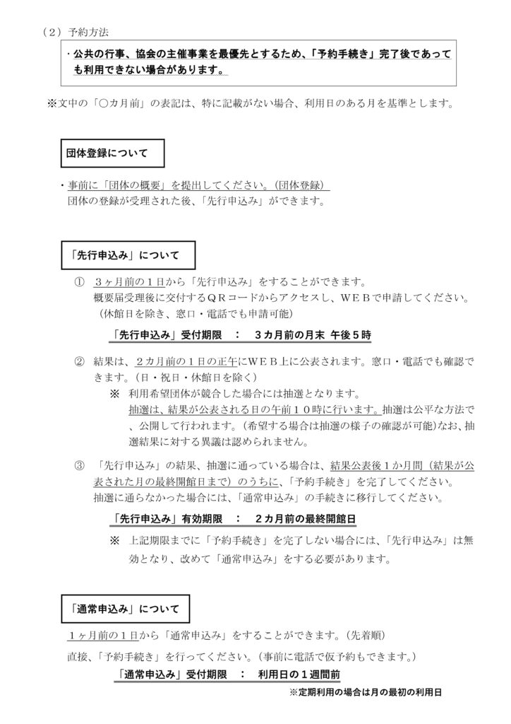
申し込み期間は、1ヶ月前から1週間前までとなります。なお、友の会会員グループは、3ヶ月前から申請ができます。
※ 土曜・日曜の午後1、午後2の時間帯、及び祝日・振替休日の午前9時から午後9時までは、個人利用のみで、団体の専用利用はできません。
事前に「団体の概要」を提出してください。(団体登録)
内容の確認が完了するまでお待ちください。
利用日時を問い合わせてください。空いていれば、仮予約できます。
※ 仮予約した場合は、2~3日中に「鮎川体育館専用使用許可申請書」を提出して下さい。
申請書の受付を、女性センター1階事務室で行ってください。
受付完了
利用時に、「鮎川体育館専用使用許可書」をお持ちください。
受付時間
| 曜 日 | 時 間 |
|---|---|
| 月曜日 ~ 金曜日 | 9:00 ~ 21:00 |
| 土・日・祝日及び振替休日 | 9:00 ~ 17:00 |
申し込み期間
申し込み期間は、3カ月前から1週間前までとなります。
(例:4/1に手続きに来た場合、7/1までの利用申請ができます)
※公共の行事、協会の主催事業を最優先とし、予約後に変更となる場合があります。
個人の利用について
下記の場合は、個人利用ができます。予約はできません。
- 原則として
平日の団体予約のない時間帯
土曜・日曜の午後1・午後2の時間帯
祝日及び振替休日の午前9時から午後9時
※ただし、2階トレーニングルームはいつでも利用できます。 - 利用当日、鮎川体育館の窓口にある、「個人利用受付簿」に必要事項を記入し、利用してください。
3. 利用上のお願い
利用するとき
- 利用にあたっての申し込みは、利用者が正しく申請してください。(小学生のみの利用はできません)
虚偽の申し込みが判明したときは、利用を中止、以降の利用をお断りすることがあります。 - 利用を取り消す場合は、必ず連絡してください。(電話でも可)
- 必ず体育館シューズにはきかえてください。
- 他の利用者に迷惑をかけるような行為は慎んでください。
- 駐車場を利用するときは、枠内に正しく駐車してください。
駐車台数が限られていますので、できるだけ乗り合わせや公共の交通機関での来館にご協力ください。 - 建物の一部、設備及び備品等を破損した場合は、速やかに事務室に報告し、指示を受けてください。
※ 修繕・修理の費用は、原則として破損させた当事者の負担となります。 - 休憩室は、体育館利用者のみ、共同でお使いください。
- 託児制度(有料)があります。ベビーシッターを手配しますので、1週間前までに 申し込んでください。
- コピーについて
・ 事務室のコピー機を利用するときは、1枚10円をいただきます。
・ コピーが必要なときは、早めに申し出てください。原則10枚以内でお願いします。
・ 土曜・日曜・祝日及び振替休日のコピーはできるだけご遠慮ください。 - シャワーを使用する場合は、体育館窓口に声をかけ『シャワー利用簿』に必要事項を 記入してから使用してください。(タオル類は各自ご持参ください。)
利用後
- 使用した設備・備品は、現状に回復し、整理してください。
- 各自のごみは、必ずお持ち帰りください。
- 責任者は、使用報告書を事務室に提出してください。
上記に定めのない事項は、日立市らぽーる協会において、その都度協議します。
